中国历史上各个王朝的君王在解决阶层固化问题,都出台了各种各样的政策,进行人才选拔,保持社会活力。
周代——世袭制:秦朝以前的各诸侯国之间都是世袭的不利于社会流动;
秦朝——军功制,商鞅变法通过种地和杀敌,获得军功爵位进入仕途;
汉朝——察举制,地方官员推荐辖区内的人员到中央政府;东汉后期变成人情往来的工具,寒门难出贵子;
曹魏——九品中正制,察举制失败的原因在于推荐人才没有标准,因此,将人才区分为九等,上上、上中、上下、中上、中中、中下、下上、下中、下下,中正这个官职就是专门给人打分的。
隋朝——科目举荐制,北周时,地方举荐人才主要是三科,分别是明经(通经典)、秀才(博学多才)和孝廉(孝顺端正),隋文帝时期又增加了两科,分别是志行修谨和清平干济。隋炀帝大业三年(公元607年),皇帝又把科目增加到了十科,其中一科叫作进士,到了唐代,这一科异军突起,成了科举的主角。
唐朝——科举制:唐朝的上学年限:二十年半,书本:五经正义
- 学前班:孝经、论语;共2年
- 小学:尚书、公羊传、穀梁传各1年半,易经2年,共6年半
- 中学:诗经、周礼、仪礼各2年,共6年
- 大学:礼记、左转各3年,共6年
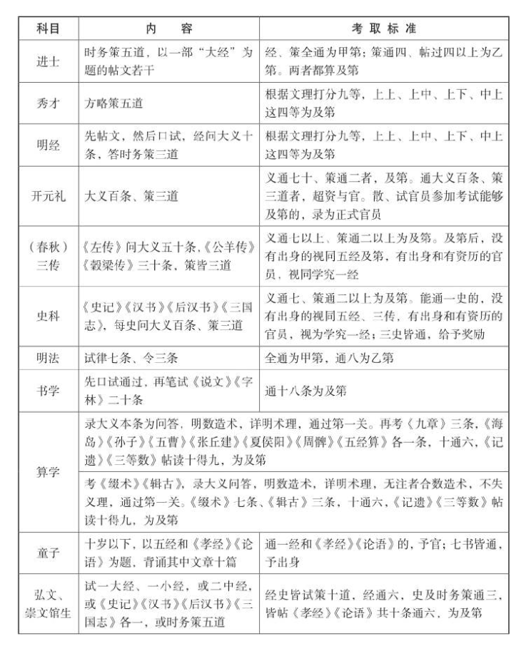
以上是明经科,唐朝将科举划分成明经科、秀才科、进士科、明法科、书科、算科等。其中,明经科以学习儒家经典为主;秀才科则要求博学多才;明法科针对法律人才;书科、算科是小科目,针对书写、算术等专门人才;后来还有史科和开元礼科,针对史学和礼学人才。

